Published:2011/6/23 4:02:00 Author:qqtang | Keyword: dark room, exposure | From:SeekIC

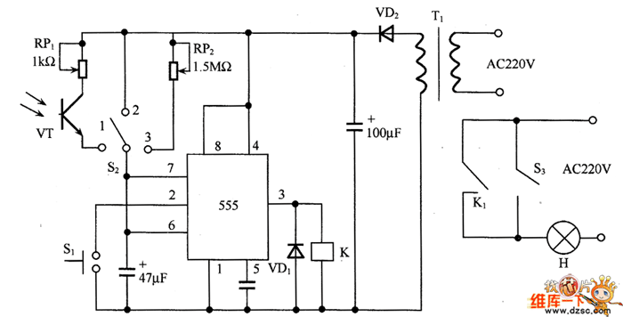
In the figure is the 555 auto dark room exposure circuit. The switch S is the timing gear, when pressing S1, the 3-pin of 555 is outputting a high LEV, the relay K is conducting, the touch spot K1 is closed, lamp h is lighting and exposing, and it is put out in certain. Press S1 again, the exposure will be done again, RP2 is used to adjust the exposure time, which is from 1s to 1min. After the switch S2 is connected with 1, it is working with phototransistor VT and the exposure is done automatically, when it is connected with S, it becomes focusing, and becomes timing by being connected with 3. When S3 is connected, it's manual mode.
Reprinted Url Of This Article:
http://www.seekic.com/circuit_diagram/Control_Circuit/The_555_auto_dark_room_exposure_circuit.html
Print this Page | Comments | Reading(3)
Code: