Published:2011/8/3 22:19:00 Author:qqtang | Keyword: lighting lamp, protector | From:SeekIC

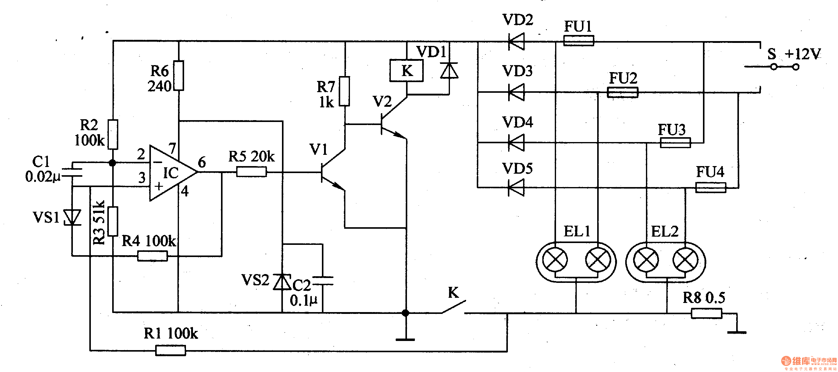
Here is to introduce an automobile lighting lamp lifespan prolonging protector which works in the current limiting method, when the lamp power supply is connected the current limit resistor is also linked, so the pulse current is limited, after dozens of ms of delay, and then after the control, the circuit will make the current limit resistor short automatically, so the lighting lamp will work normally, by which the lifespan of the lamp can be prolonged. The principle of the circut
The automobile lighting lamp bulb lifespan protector consists of the current test controller and control executing circuit, see as figure 7-158.
Reprinted Url Of This Article:
http://www.seekic.com/circuit_diagram/Control_Circuit/The_automobile_lighting_lamp_lifespan_prolonging_protector_2.html
Print this Page | Comments | Reading(3)
Code: