Published:2011/6/27 20:06:00 Author:Borg | Keyword: multi-way, touch stereo alarm | From:SeekIC

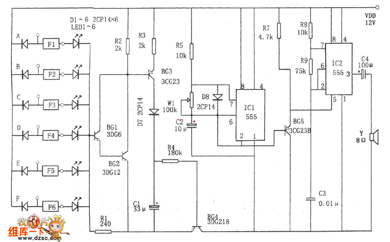
In the figure is the multi-way touch stereo alarm circuit. This circuit consists of the power supply switch circuit, stereo circuit, touch alarm display circuit and so on, which can be used to secure and monitor 6 spots. The power supply switch circuit composes of BG1~BG4, the stereo circuit consists of IC1 and IC2, the touch alarm display circuit consists of the diodes D1~D6, the phase reverser, LED1~LED6, and IC1, R5, W1 and C2 compose the non-stable multi-resonance oscillator, the oscillating frequency is f=l.44/(R5+2Rw1)C2, the regulating potentiometer W1 makes the frequency at 1Hz or so.
Reprinted Url Of This Article:
http://www.seekic.com/circuit_diagram/Control_Circuit/The_multi_way_touch_stereo_alarm_circuit.html
Print this Page | Comments | Reading(3)
Code: