Published:2011/6/19 10:17:00 Author:Seven | Keyword: FM modulation circut | From:SeekIC

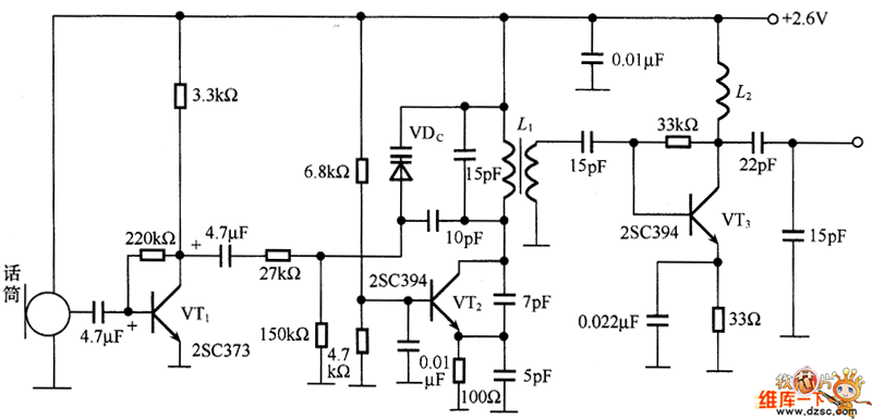
In the circuit, VT1 magnifies the signal generated by the electret capacitance microphone to the value of the VDc working voltage. The LC oscillating circuit, which is composed of VT2 and so on, generates a 80MHz signal. L1 is the oscillating coil with magnetic cores, which can set the value of the oscillating frequency at 76~90MHz. The frequency of the resonance circuit is changed by the variode VDc, and the frequency is FM modulated directly, when the microphone outputs a 3mV current, we can get a ±25kHz MOD. The FM modulation signal is magnified to about 2.3mV by VT3 and then emitted to the sky by the aerial.
Reprinted Url Of This Article:
http://www.seekic.com/circuit_diagram/Control_Circuit/The_variode_FM_modulation_circut.html
Print this Page | Comments | Reading(3)
Code: