© 2008-2012 SeekIC.com Corp.All Rights Reserved.
Published:2009/7/24 2:48:00 Author:Jessie | From:SeekIC

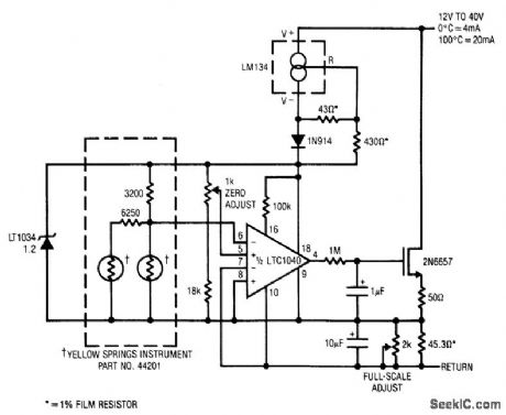
Fig. 13-28 This circuit shows a complete 2-wire thermistor temperature-transducer interface with a 4- to 20-mA output. The 4- to 20-mA current-loop control is common in industrial environments. The circuits used to modulate transducer data in a 4- to 20-mA loop must operate well below the 4-mA minimum current. Over a 0 to 100℃ range, accuracy is ±0.3℃ and the circuit is current-loop powered (no external supply is required). Trims shown are for 0℃ and 100℃, and are made by exposing the thermistors to those temperatures. The thermistor datasheets show methods for electrically simulating 0℃ and 100℃, Linear Technology Linear Applications Handbook, 1990 p AN23-5 .
Reprinted Url Of This Article:
http://www.seekic.com/circuit_diagram/Control_Circuit/Thermistor_signal_conditioner_for_current_loops.html
Print this Page | Comments | Reading(3)
Response in 12 hours
© 2008-2012 SeekIC.com Corp.All Rights Reserved.
Code: