Published:2009/7/24 2:43:00 Author:Jessie | From:SeekIC

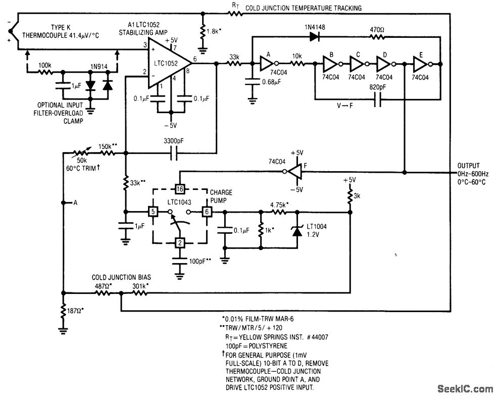
Fig. 13-25 This circuit also provides temperature-to-frequency conversion, but it uses the popular type-K thermocouple as a sensor (instead of a temperature sensor as does the circuit of Fig. 13-24). To calibrate it, place the thermocouple in a 60℃ environment, and adjust the 50-kΩ potentiometer for 600 Hz output. Note that beyond 60℃, the cold-junction network departs from the thermocouple's response and causes output errors to increase rapidly. Linear technology Linear Applications Handbook 1990, p. AN7-3.
Reprinted Url Of This Article:
http://www.seekic.com/circuit_diagram/Control_Circuit/Thermocouple_to_frequency_converter.html
Print this Page | Comments | Reading(3)
Code: