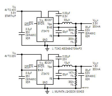
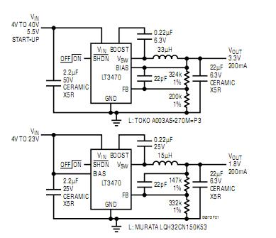
Published:2012/10/30 22:30:00 Author:muriel | Keyword: ThinSOT, Micropower Buck Regulator | From:SeekIC

Reprinted Url Of This Article:
http://www.seekic.com/circuit_diagram/Control_Circuit/ThinSOT_Micropower_Buck_Regulator.html
Print this Page | Comments | Reading(3)
Code: