Published:2013/7/30 20:44:00 Author:muriel | Keyword: Timed Beepers | From:SeekIC

Beeps 7.5 seconds after a preset timeAdjustable time settings: 15 sec. 30 sec. 1 min. 2 min. & others
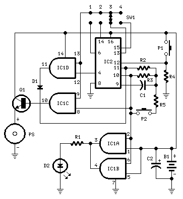
Parts:R1 220R 1/4W ResistorR2 10M 1/4W ResistorR3 1M 1/4W ResistorR4 10K 1/4W ResistorR5 47K 1/4W ResistorC1 100nF 63V Polyester CapacitorC2 22µF 25V Electrolytic CapacitorD1 1N4148 75V 150mA DiodeD2 3mm. Red LEDIC1 4081 Quad 2 input AND Gate ICIC2 4060 14 stage ripple counter and oscillator ICQ1 BC337 45V 800mA NPN TransistorP1 SPST Pushbutton (Start)P2 SPST Pushbutton (Reset)SW1 4 ways Switch (See notes)PS Piezo sounder (incorporating 3KHz oscillator)B1 3V Battery (2 AA 1.5V Cells in series)
Device purpose:This circuit is intended for alerting purposes after a certain time is elapsed. It is suitable for table games requiring a fixed time to answer a question, or to move a piece etc. In this view it's a modern substitute for the old sandglass. Useful also for time control when children are brushing teeth (at least two minutes!), or in the kitchen, and so on.
Circuit operation:Pushing P1 resets IC2 that start oscillating at a frequency fixed by R3 & C1. With values shown, this frequency is approx. 4Hz. The LED D2, driven by IC1A & B, flashing at the same oscillator frequency, signals proper circuit operation. SW1 selects the appropriate pin of IC2 thus adjusting timing duration:Position 1 = 15 secondsPosition 2 = 30 secondsPosition 3 = 1 minutePosition 4 = 2 minutes When the selected pin of IC2 goes high, IC1C drives Q1 and the piezo sounder beeps intermittently at the same frequency of the LED. After approx. 7.5 seconds pin 4 of IC2 goes high and IC1D stops the oscillator through D1. If you want to stop counting in advance, push P2.
Notes:SW1 can be any type of switch with the desired number of ways. If you want a single fixed timing duration, omit the switch and connect pins 9 & 13 of IC1 to the suitable pin of IC2.The circuit's reset is not immediate. Pushing P2 forces IC2 to oscillate very fast, but it takes some seconds to terminate the counting, especially if higher timer's duration is chosen and the pushbutton is operated when the circuit has just started. In order to speed the reset, try lowering the value of R5, but pay attention: too low a value can stop oscillation.Frequency operation varies with different brand names for IC2. E.g. Motorola's ICs run faster, therefore changing of C1 and/or R3 values may be necessary.You can also use pins 1, 2, 3 of IC2 to obtain timings of 8, 16 and 32 minutes respectively.An on-off switch is not provided because in the off state the circuit draws no significant current.
Reprinted Url Of This Article:
http://www.seekic.com/circuit_diagram/Control_Circuit/Timed_Beepers.html
Print this Page | Comments | Reading(3)
Code: