© 2008-2012 SeekIC.com Corp.All Rights Reserved.
Published:2012/9/28 20:57:00 Author:muriel | Keyword: Timer, light, switch | From:SeekIC

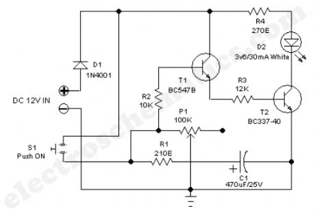
Tiny Timer Light Switch presented here is a simple transistorised electronic timer which drives a high efficiency white LED for a finite time out. This circuit is very useful for in-car reading etc. The circuit works off 12 volt dc supply. After construction, fit the unit at a suitable location inside your car and power the circuit from the in-dash standard cigar lighter socket. The timer light switch is ultra simple, economic, straight forward and self explanatory. How the timer light switch works?Normally T1 is turned off by P1 and R2. When the trigger switch S1 is pressed the base of T1 is connected to the +12V supply via R2. Now T1 turns on and this action turns on the next transistor T2 which in turn energises the white LED (D2). Resistor R4 limits the operating current of white LED (D2).
When the switch is pressed is current also flows into capacitor C1 (through R1) and charges it. So when the switch S1 is released the charge in the capacitor C1 keeps T1 turned on until the charge has decayed away through R2 and P1. You can easily increase the ouput on time by increasing the resistance of the potentiometer P1.
Timer Light Switch Circuit Diagram
Reprinted Url Of This Article:
http://www.seekic.com/circuit_diagram/Control_Circuit/Timer_light_switch_circuit.html
Print this Page | Comments | Reading(3)
Response in 12 hours
© 2008-2012 SeekIC.com Corp.All Rights Reserved.
Code: