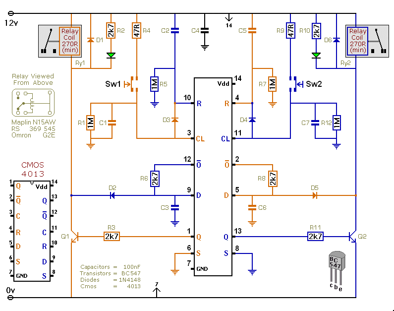
Published:2013/2/17 1:07:00 Author:muriel | Keyword: Toggle Switch | From:SeekIC

Reprinted Url Of This Article:
http://www.seekic.com/circuit_diagram/Control_Circuit/Toggle_Switch_No3.html
Print this Page | Comments | Reading(3)
Code: