Published:2011/7/10 7:59:00 Author:Sue | Keyword: Twinkling, Ornamental, Illuminations | From:SeekIC

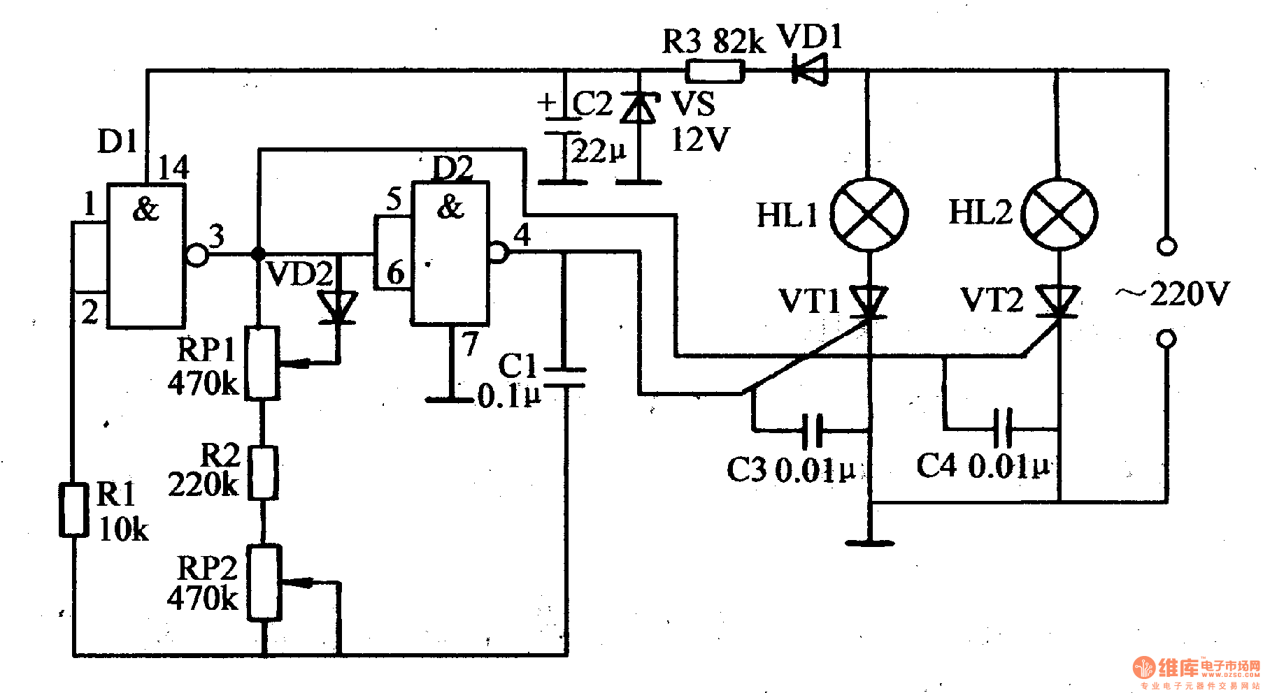
The 220v ac voltage will provide IC with 12v direct current working voltage after it is rectificated by VD1, limited by R3, stablized by VS, filtrated by C2.
After the multivibrator begins to work, D1's,D2's output terminals will output high level and low level alternately, which will make VT1,VT2 connected and disconnected alternately. Then HL1,HL2 are illuminated alternately(When VT1 is connected, the first circuit of illuminations HL1 are illuminated; When VT2 is connected, the second circuit of illuminations HL2 are illuminated).
By adjusting RP1's and RP2's resistance values and C1's capacity, the multivibrator's oscillate period and frequency can be adjusted. Then the twinkle frequency of HL1,HL2 can be changed.
Reprinted Url Of This Article:
http://www.seekic.com/circuit_diagram/Control_Circuit/Twinkling_Ornamental_Illuminations_1.html
Print this Page | Comments | Reading(3)
Code: