Published:2012/11/19 21:29:00 Author:muriel | Keyword: Two-Zone , Intruder Alarm | From:SeekIC

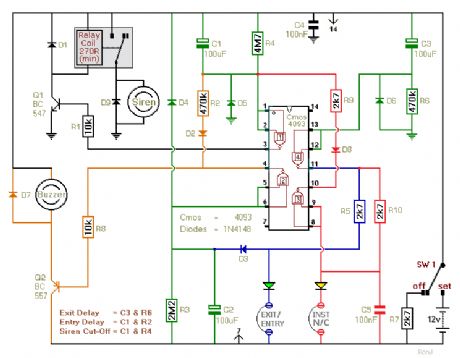
This is a two-zone alarm - with automatic exit, entry and siren cut-off timers. It can be triggered by the usual types of normally-closed input devices - such as magnetic reed contacts - foil tape - PIRs etc. I've used a 12-volt supply in the diagram - but the circuit will work at anything from 9 to 15-volts. All you need do is select a siren, buzzer and relay to suit the voltage you want to use.
Reprinted Url Of This Article:
http://www.seekic.com/circuit_diagram/Control_Circuit/Two_Zone_Intruder_Alarm.html
Print this Page | Comments | Reading(3)
Code: