Published:2009/7/20 23:10:00 Author:Jessie | From:SeekIC



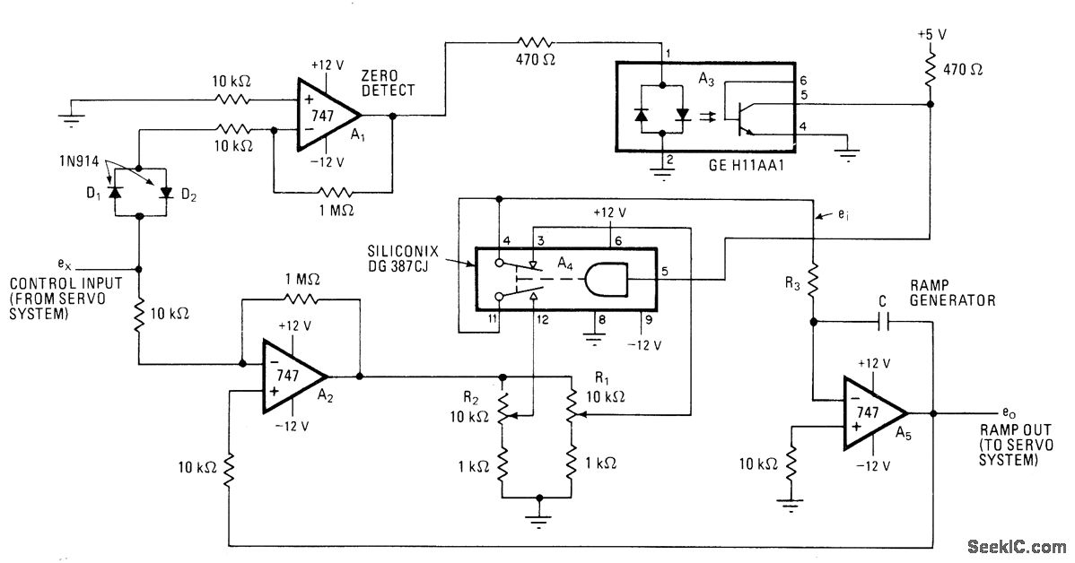
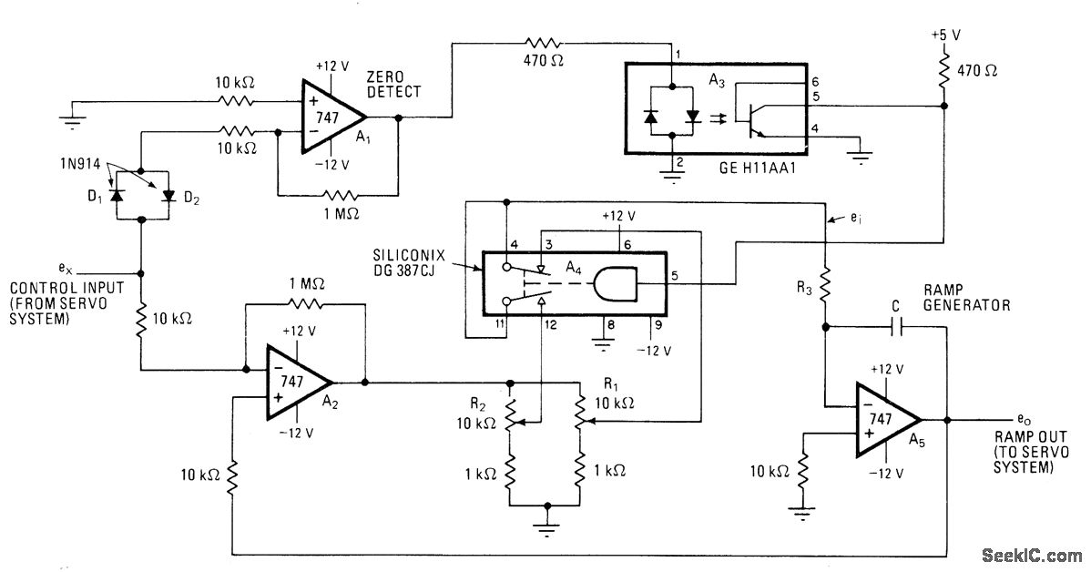
Siliconix DG387CJ solid-state relay A4 provides switch-ing from up ramp to down ramp for decelerating servo when it zeroes in on correct new position. Slopes are determined by settings of R1 and R2. Arrangement ensures optimum senro system response at low cost. A1 detects that input is other than 0 V and energizes optoisolator A3 for switching A4. Resulting positive-going ramp from A5 moves system load toward desired position, making feedback voltage of servo reduce control-input voltage. When this drops to within 0.7 V of ground, A1 goes low and A3 turns off. A4 now initiates down-ramp waveform to decelerate system to stop. For ramp rate of 20V/s, C can be 0.33μF and R3 1.8 megohms.-R.E. Kelly, Up-Down Ramp Quickens Servo System Response, Electronics, July 20, 1978, p 121 and 123.
Reprinted Url Of This Article:
http://www.seekic.com/circuit_diagram/Control_Circuit/UP_DOWN_RAMP_CONTROL.html
Print this Page | Comments | Reading(3)
Code: