Published:2011/3/29 4:23:00 Author:Jessie | Keyword: average current | From:SeekIC

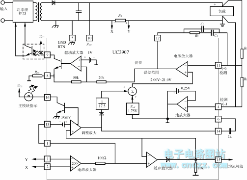
From the structure of UC3907, itcan be divided into voltage loop and current loop two parts. Voltage loop is composed by voltage amplifier,and the driver amplifier; Current loop is composed by current amplifier, adjust amplifiers, buffer amplifier and state instructions constitutes. UC3907's pin 14 outputs between 1.5 V and 2.25 V, pin 6, 7 constitute a loop with resistance R1, R2, emitter is about 150 V.
Reprinted Url Of This Article:
http://www.seekic.com/circuit_diagram/Control_Circuit/Use_uc3907_design_mature_average_current_circuit.html
Print this Page | Comments | Reading(3)
Code: