Published:2009/7/14 4:53:00 Author:May | From:SeekIC

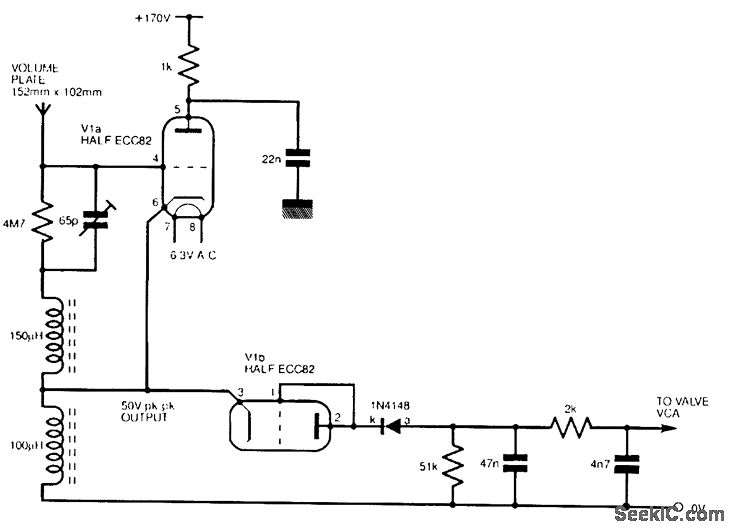
Gain is controlled by a variable negative grid bias in an audio amplifier stage. This oscillator produces a negative dc voltage by means of a rectifier. As a hand is brought up to the volume plate antenna, this loads the oscillator, reducing output and hence the negative dc output. This means increased gain for the controlled audio stage.
Reprinted Url Of This Article:
http://www.seekic.com/circuit_diagram/Control_Circuit/VACUUM_TUBE_THEREMIN_VOLUME_CONTROL_CIRCUIT.html
Print this Page | Comments | Reading(3)
Code: