Published:2009/7/21 23:57:00 Author:Jessie | From:SeekIC

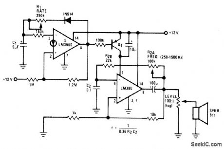
Uses National LM380 opamp as astable oscillator with frequency determined by R2 and C2. Base of Q1 is driven by output of LM3900 opamp connected as second astable oscillator, to turn output of LM380 on and off at rate fixed by R1 and C1. Transistor type is not critical. Circuit is ideal 'tor experimenters.- Audio Handbook, National Semiconductor, Santa Clara, CA, 1977, p 4-21-4-28.
Reprinted Url Of This Article:
http://www.seekic.com/circuit_diagram/Control_Circuit/VARIABLE_FREQUENCY_AND_RATE.html
Print this Page | Comments | Reading(3)
Code: