Published:2009/7/11 3:52:00 Author:May | From:SeekIC

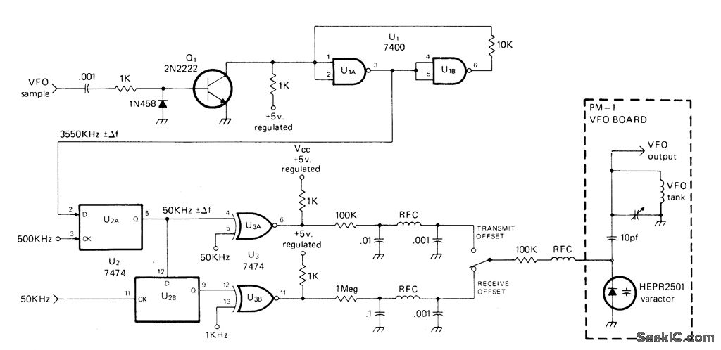
Usea in coherent CW radio station to hold frequency of variable-frequency oseillator constant at 3550 kHz within 1 Hz so 12-WPM signal can be handled in bandwidth of only 9 Hz for greatly improved signalto-noise ratio. Sample of VFO output, squared by Q1 and U1 goes to U2 for mixing with 3500,000-kHz harmonic signal from 500-kHz froquency standard,to produce 50-kHz signal ±unclesired driftfor mixing in U3A with 50,000-kHz signal from standard .If there is difference in frequency,U3A generates control voltage proportional to amount of difference,applied to varactor tuning diode to pull VFO back to 3550.000 kHz. Same process occurs in receive offset chain, except that standard frequency in U3B is such that receiver will be 1 kHz away from desired 3550.000 kHz and produce desired 1-kHz audio output.-A. Weiss, Coherent C.W.-the C.W. of the Future, CQ, June 1977, p 24-30.
Reprinted Url Of This Article:
http://www.seekic.com/circuit_diagram/Control_Circuit/VFO_CONTROL_TO_±1Hz.html
Print this Page | Comments | Reading(3)
Code: