Published:2011/7/4 0:50:00 Author:John | Keyword: Vehicle | From:SeekIC

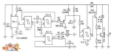
Vehicle vibration alarm circuit is shown. As for the circuit, ND-1 is the vibration sensor, which can be used to detect the state of the vehicle. When the car is hit, affected, lift, shaken, vibrations will be detected and control signals will be output. IC1 is the non-gate IC CD4093 with the four ends of Schmitt Trigger. It combines the non-gate IC1-1 and IC1-2 to form the l-second timer. It also combines the non-gate IC1-3 to form the low-frequency oscillator. When the vibration sensor ND-1 detects the vibration signal, it generates control signals to drive the l-second timer and low-frequency oscillator to work. Therefore, the piezoelectric ceramics HTD alarms.
Reprinted Url Of This Article:
http://www.seekic.com/circuit_diagram/Control_Circuit/Vehicle_vibration_alarm_circuit.html
Print this Page | Comments | Reading(3)
Code: