Published:2009/7/17 4:06:00 Author:Jessie | From:SeekIC

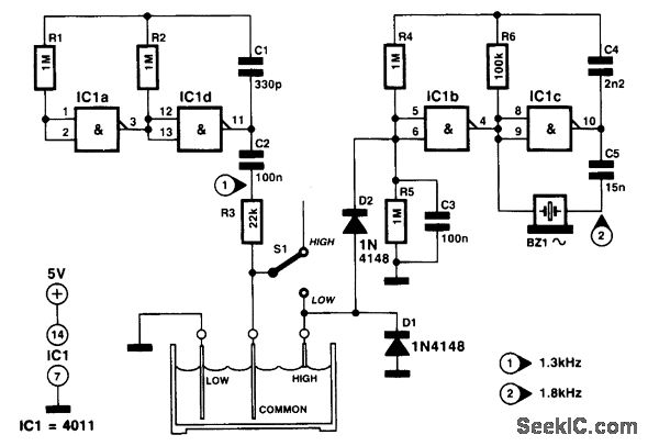
This circuit was devised to produce art audible alarm when a water tank was approaching empty. The circuit consists of two conventional CMOS oscillator gate pairs, as found in the textbooks. With the switch in the LOW position, gates IC1a and IC1d provide an alternating current flow through C2, R3, the common electrode, the water, and the low electrode, to earth. When the water level drops, the circuit to earth is interrupted, and the ac then fed via S1 to the junction of D1 and D2. This charges C3 so that pin 5 of IC1b goes positive, causing gates IC1b and IC1c to start oscillating. The audible transducer is an ac buzzer. The switch is then moved to the HIGH position. Pin 6 of IC1 is then at ground potential via R5, waiting for the tank to fill and connect the common and high electrodes via the water. The ac then flows through D2 to once again sound the alarm. The pump is turned off and S1 is restored to sense empty once more. The rate of charge of capacitor C3 can be changed by altering the value of R3. The power supply for the circuit can be from 5 to 12 V.
Reprinted Url Of This Article:
http://www.seekic.com/circuit_diagram/Control_Circuit/WATER_LEVEL_MONITOR.html
Print this Page | Comments | Reading(3)
Code: