Published:2009/7/17 4:23:00 Author:Jessie | From:SeekIC

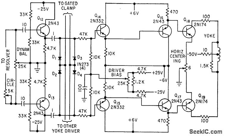
Used to damp sweep signal voltage to reference voltage during clamping time at end of sweep, while removing clamp during sweep. Diodes D1-D2 and D3-D4, con netted in opposite polarity to each signal line, serve as clamp circuit.-C. E. Veazie, Transistorized Radar Sweep Circuits Using Low Power, Electronics, 32:26, p 46-47.
Reprinted Url Of This Article:
http://www.seekic.com/circuit_diagram/Control_Circuit/YOKE_DRIVER.html
Print this Page | Comments | Reading(3)
Code: