Published:2009/7/24 3:17:00 Author:Jessie | From:SeekIC

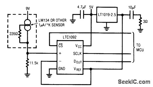
Fig. 13-46 This circuit shows a simple connection between an LTC1092 and industry-standard 1 μA/°K current-output sensors. Resolution is 0.25℃ and accuracy is limited by the sensor and resistors. Standard 10-mV/°K voltage-output sensors can also be connected directly to the LTC1092 input in a similar manner. Linear Technology. Linear Applications Handbook 1990 p DN5-2。
Reprinted Url Of This Article:
http://www.seekic.com/circuit_diagram/Control_Circuit/_55_to__125℃_thermometer_using_silicon_sensors.html
Print this Page | Comments | Reading(3)
Code: