Published:2009/7/14 4:54:00 Author:May | From:SeekIC

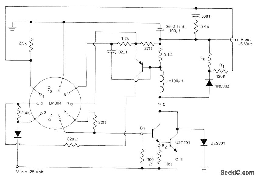
Unitrode U2T201 Darlington serves as switching element for LM304 step-down switching regulator operating from input of -25 V. Operating frequency can be about 25 kHz. Darlington will handle peak currents up to 10 A.- Designer's Guide to Power Darlingtons as Switching Devices, Unitrode, Watertown, MA, 1975, U-70, p 10.
Reprinted Url Of This Article:
http://www.seekic.com/circuit_diagram/Control_Circuit/_5_V_SWITCHING.html
Print this Page | Comments | Reading(3)
Code: