Published:2009/7/9 5:27:00 Author:May | From:SeekIC




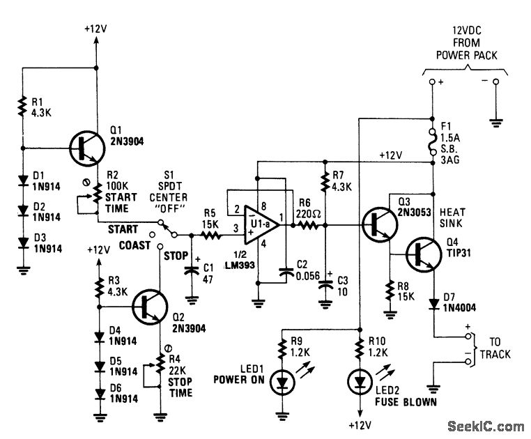
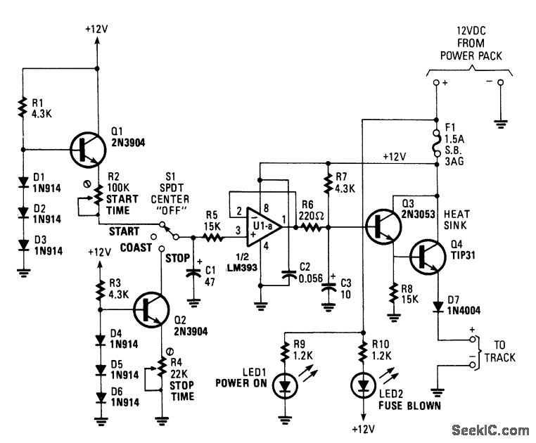
What makes this control unique is its momentum feature, which adds a degree of realism. The circuit will operate well for trains that draw up to 1 A at 15 V. None of the components are critical.In the start mode, current source Q1 charges capacitor C1. The charge current and start-up time are adjusted by resistor R2. In the stop mode, current-sink Q2 discharges capacitor C1. The discharge current and stop time are set byresistor R4. In the coast mode, op amp U1 draws very little current from C1, so the speed will remain nearly constant for some time, and then gradually decrease. Transistors Q3 and Q4 form a Darlington emitter-follower to amplify the output of U1. Diode D7 reduces the output by about 0.8 V. Another diode could be added in series to decrease the output to 0 in the stop mode.
Reprinted Url Of This Article:
http://www.seekic.com/circuit_diagram/Control_Circuit/_MODEL_TRAIN_THROTTLE_CONTROL.html
Print this Page | Comments | Reading(3)
Code: