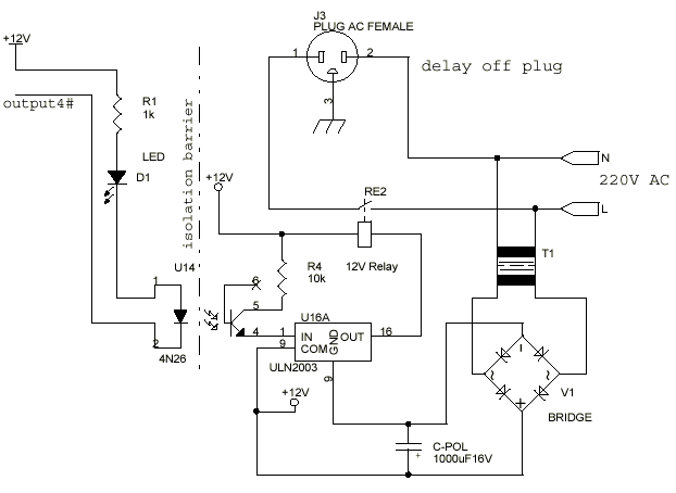
Published:2013/1/27 23:55:00 Author:muriel | Keyword: opto-relay, output4 | From:SeekIC

Reprinted Url Of This Article:
http://www.seekic.com/circuit_diagram/Control_Circuit/opto_relay_for_output4active_low.html
Print this Page | Comments | Reading(3)
Code: