Published:2011/7/12 0:33:00 Author:chopper | Keyword: phone, off-hook, reminder | From:SeekIC

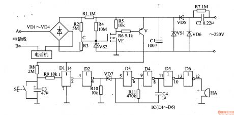
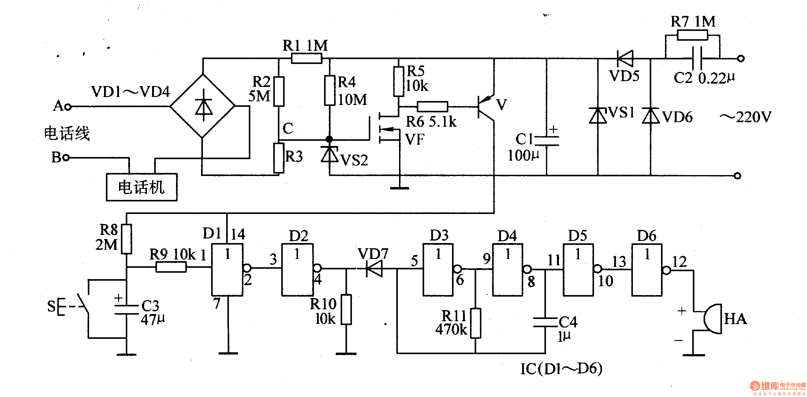
Fixed phone users may not hang up the telephone receiver well and effect the phone call after using the phone.This example describes the phone off-hook reminder,and it can not only send a sound beep to remind the user of hanging up the phone in time, but also has the role of telephone line anti-theft alarm. Principle of the circuitThis phone off-hook reminder includes supply power circuit,phone line monitoring circuit,and sound alarm circuit and so on,just as picture 6-206 shows.
Reprinted Url Of This Article:
http://www.seekic.com/circuit_diagram/Control_Circuit/phone_off_hook_reminder.html
Print this Page | Comments | Reading(3)
Code: