Published:2011/7/9 10:09:00 Author:Lena | Keyword: wireless, proportion, motor, remote controller | From:SeekIC


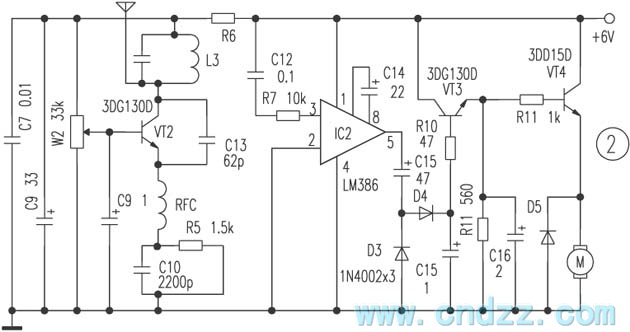
The tri-proportion remote control device is widely used in vehicle model, aeromodelling region etc, which can realize the autocontrol of target drone, model ship and toys. Here introduces a tri-proportion remote controller, the component is purchased easily. The controller has the simple principle and stable performance etc features, which is suited to make unprofessionally.Work principle Figure 1 shows a remote control transmitting circuit, 555 integrated block and R1, R2, W1,D1,D2 and C1 form astable wide range variable dutycycle oscillator, parameter oscillator frequency shown in the figure is about 50Hz.
Reprinted Url Of This Article:
http://www.seekic.com/circuit_diagram/Control_Circuit/wireless_proportion_motor_remote_controller_circuit.html
Print this Page | Comments | Reading(3)
Code: