© 2008-2012 SeekIC.com Corp.All Rights Reserved.
Published:2011/7/12 7:12:00 Author:Lena | Keyword: wireless, remote control, switch | From:SeekIC


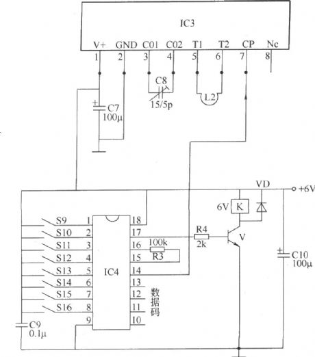
The wireless remote control switch introduced in the text has these features: great emitter power, high sensitivity, low manufacture cost, the max remote control distance can reach 500m. The switch can be used as control switch of lamps and household appliance, and the switch can also be used to control electric toys.
This wireless remote control switch circuit consists of wireless remote control transmitting circuit and wireless remote control receiving circuit two parts.
The wireless remote control transmitting circuit shown in the figure consists of data/encrypted code integrated circuit IC2, wireless remote control transmitting integrated circuit IC1, resistor R1,R2, capacitor C1-C6, steady pressure diode VS, control button S0, coding switch S1-S8, oscillator coil L and antenna W.
Reprinted Url Of This Article:
http://www.seekic.com/circuit_diagram/Control_Circuit/wireless_remote_control_switch_circuitsix.html
Print this Page | Comments | Reading(3)
Response in 12 hours
© 2008-2012 SeekIC.com Corp.All Rights Reserved.
Code: