Published:2009/7/21 5:00:00 Author:Jessie | From:SeekIC

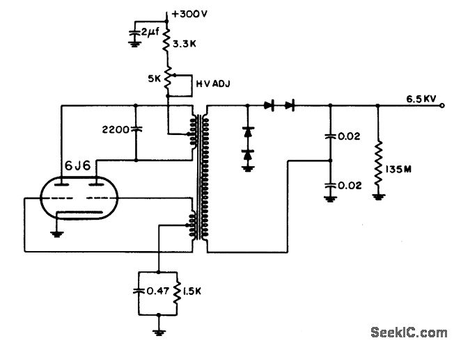
Oscillator develops square wove because of saturable square-loop core materical of transformer. Diodes eliminate extra load placed on oscillator by high-vacuum rectifier tube filaments. –NBS, Handbook Preferred Circuits Navy Aeronautical Electronic Equipment, Vol. 1, Electron Tube Circuits, 1963, p N14-5.
Reprinted Url Of This Article:
http://www.seekic.com/circuit_diagram/Electrical_Equipment_Circuit/65_KV_TWIN_TRIODE_A_F_OSCILLATOR_CRT_SUPPLY.html
Print this Page | Comments | Reading(3)
Code: