Published:2009/7/11 3:23:00 Author:May | From:SeekIC

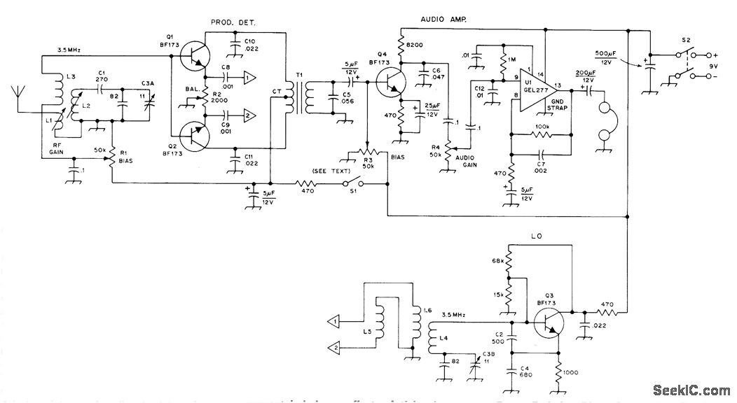
Resonant-dipole antenna feeds directly into balanced product detector that cancels strong interfering local broadcast signals but adds products of mixing with local oscillator that covers 3490-3660 kHz for CW work. R3 is adjusted only once for best performance. Only half of GE GEL277 dual power amplifier is used, for gain of 40 dB. Circuit values make AF amplifier resonate at 1 kHz,with 12dB of attenuation per octave on either side of this center frequency.T1 should be shielded against vertical-sync magnetic fields of TV sets up to 60 feet away.T1 is transistor push-pull output transformer.Use twisted pair for connecting 1-1 and 2-2, to prevent imbalance effects. Article gives construction details for L1-L4.-B. Pasaric, A New Front End for Direct-Conversion Receivers,QST,Oct 1974,p 11-14.
Reprinted Url Of This Article:
http://www.seekic.com/circuit_diagram/Electrical_Equipment_Circuit/80_METER_CW_DIRECT_CONVERSION.html
Print this Page | Comments | Reading(3)
Code: