Published:2009/6/25 22:59:00 Author:Jessie | From:SeekIC

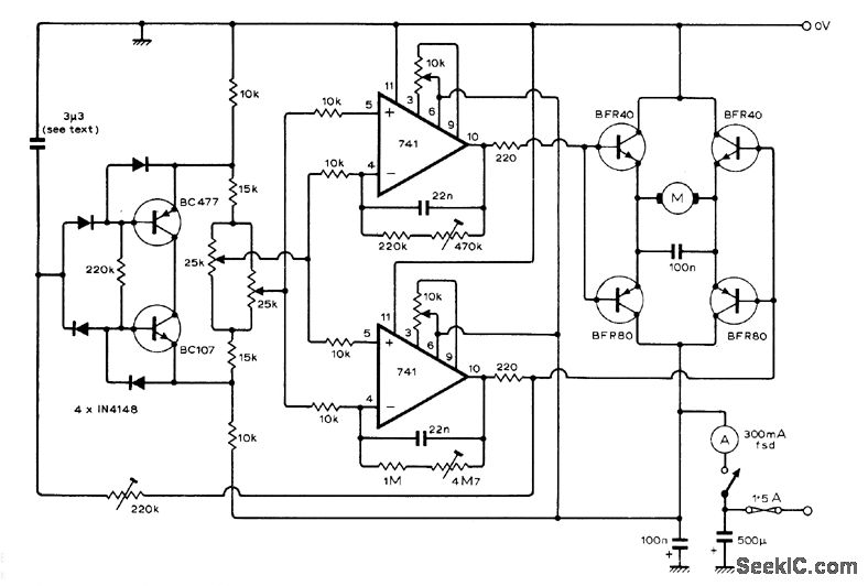
Two-opamp Wheatstone bridge provides positive and negative error signals to give proportional control for 24-VDC motor used for remote positioning of an tenna. Circuit will operate with supply ranging from 15 to 28 VDC. Off set null controls for opamps use 10K pots. Article describes opera-tion and adjustment of circuit in detail, -D.J.Telfer, An Aerial Rotator Servo, Wireless World, April1975, p 177-181.
Reprinted Url Of This Article:
http://www.seekic.com/circuit_diagram/Electrical_Equipment_Circuit/ANTENNA_ROTATOR.html
Print this Page | Comments | Reading(3)
Code: