Published:2013/3/4 21:28:00 Author:Ecco | Keyword: AUTOMATIC, CURTAIN CLOSER | From:SeekIC

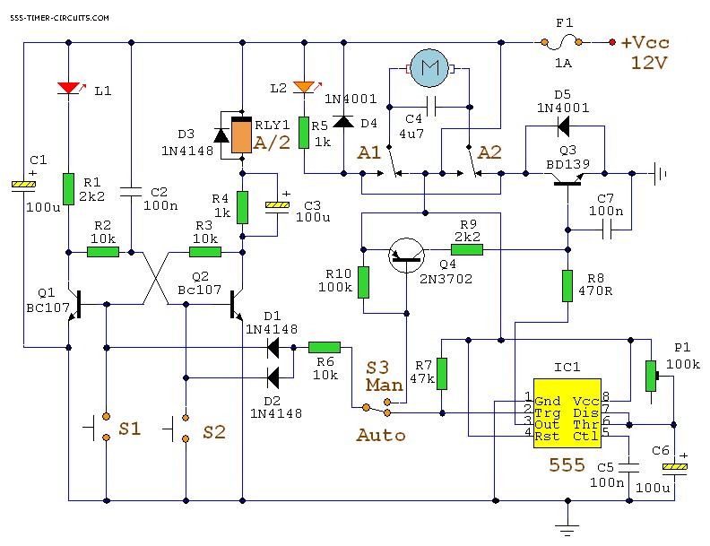
This circuit uses a mixture of transistors, an IC and a relay and is used to automatically open and close a pair of curtains. Using switch S3 also allows manual control, allowing curtains to be left only partially open or closed. The circuit controls a motor that is attached to a simple pulley mechanism, to move the curtains. Automatic OperationThe circuit can be broken into three main parts; a bi-stable latch, a timer and a reversing circuit. Toggle switch S3 determines manual or automatic mode. The circuit as shown above is drawn in the automatic position and operation is as follows. The bi-stable is built around Q1 and Q2 and associated circuitry and controls relay A/2. S1 is used to open the curtains and S2 to close the curtains. At power on, a brief positive pulse is applied to the base of Q2 via C2. Q2 will be on, and activate relay A/2.The network of C3 and R4 form a low current holding circuit for the relay. Relay A/2 is a 12V relay with a 500 ohm coil. It requires slightly less current to keep it energized than it does to operate it. Once the relay has operated, the current through the coil is reduced by R4, saving power consumption. When Q2 is off, C3 will be discharged, but when Q2 becomes active (either at switch-on or by pressing S1) capacitor C3 will charge very quickly via the relay coil. The initial charging current is sufficient to energize the relay and current flow through R4 sufficient to keep it energized.
Reprinted Url Of This Article:
http://www.seekic.com/circuit_diagram/Electrical_Equipment_Circuit/AUTOMATIC_CURTAIN_CLOSER_Circuit.html
Print this Page | Comments | Reading(3)
Code: