Published:2009/7/24 1:35:00 Author:Jessie | From:SeekIC

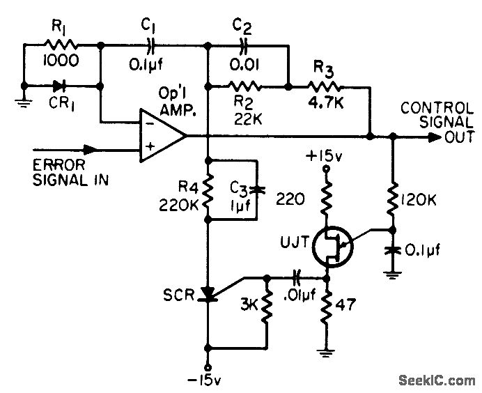
Used in servo control systems when automatic acquisition and linear search are desired, as in aid and phase-lock controls. Basic circuit was used in phase-lock microwave sys terns having 300-kc bandwidth. Active integrator is used as linear search generator as well as control system integrator.-W. H. Schuette, Automatic Search and Control Circuit for Servo Loop, EEE, 12:11, p 67-68.
Reprinted Url Of This Article:
http://www.seekic.com/circuit_diagram/Electrical_Equipment_Circuit/AUTOMATIC_SEARCH_AND_CONTROL.html
Print this Page | Comments | Reading(3)
Code: