Published:2009/7/23 20:40:00 Author:Jessie | From:SeekIC

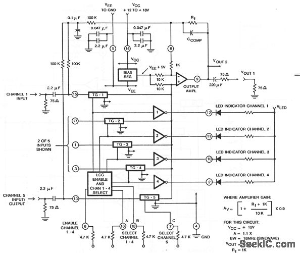
This circuit shows a CA3256 switch/amplifier connected for an ac coupled input. One of four channels can be selected in parallel with channel 5. The analog switches of channels 1 to 4 are digitally controlled by logic (Fig. 3-35B).Vcc can be from + 12 to + 18 V.VEE is grounded, Amplifier gain is determined by external resistor Rf, as shown by the equation. A typical value of CCOMP is 6 pF.
Reprinted Url Of This Article:
http://www.seekic.com/circuit_diagram/Electrical_Equipment_Circuit/Analog_video_switch_and_amplifier_with_ac_coupled_input.html
Print this Page | Comments | Reading(3)
Code: