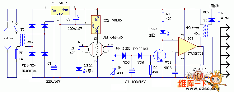
Published:2011/9/9 1:56:00 Author:Ecco | Keyword: Automatic air freshener | From:SeekIC

Reprinted Url Of This Article:
http://www.seekic.com/circuit_diagram/Electrical_Equipment_Circuit/Automatic_air_freshener_circuit_diagram.html
Print this Page | Comments | Reading(3)
Code: