Published:2009/7/22 6:10:00 Author:Jessie | From:SeekIC

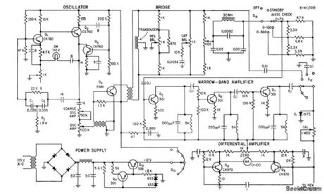
Continuous indication of blood pressure, with 3% fullscalle accuracy is obtained by mounting variable-reactance pressure transducer in 5-cc syringe inserted directly into patient’s artery Instrument has ranges, for 0-75,0-150,and 0-300mm Hg .Transducer is excited by low-distortion sine wave generated by transistor counterpart of vacuum-tube Wien-bridge oscillator, positive and negative feedback circuits generate 5-kc signal at 1V rms, -O. Z. Roy and J. R. Charbonneau, Transistor Unit Monitors Blood Pressure,Electronic,31:33,p82-83.
Reprinted Url Of This Article:
http://www.seekic.com/circuit_diagram/Electrical_Equipment_Circuit/BLOOD_PRESSURE_MONITOR.html
Print this Page | Comments | Reading(3)
Code: