Published:2009/7/21 4:11:00 Author:Jessie | From:SeekIC

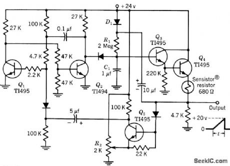
Q1 and Q2 form one-shot mvbr, with Q1 normally on. C1 charges toward 24 V through R1 and D1. Voltage on C1 is followed by Darlington circuit Q3-Q4. Feedback from Q4 to C1 gives nearly linear output voltage rise across emitter resistor of Q4, with length of time cycle varied by controlling emitter vohage of Q5. Overall accuracy of circuit, from -50 to +50℃, is 3%. Can give long time cycles for photographic and acid-bath control. All diodes are 1N2069. -Texas Instruments Inc., Transistor Circuit Design, McGraw-Hill, N.Y., 1963, p 415.
Reprinted Url Of This Article:
http://www.seekic.com/circuit_diagram/Electrical_Equipment_Circuit/BOOTSTRAP_TIMER.html
Print this Page | Comments | Reading(3)
Code: