Published:2009/6/25 2:13:00 Author:May | From:SeekIC

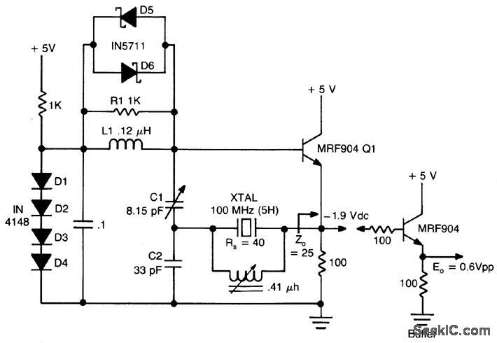
Circuit NotesThis circuit has good performance without any parasitics because emitter follower amplifier has a gain of only one with built-in negative feedback to stabilize its gain.
Reprinted Url Of This Article:
http://www.seekic.com/circuit_diagram/Electrical_Equipment_Circuit/BUTLER_EMITTER_FOLLOWER_OSCILLATOR(100_MHz).html
Print this Page | Comments | Reading(3)
Code: