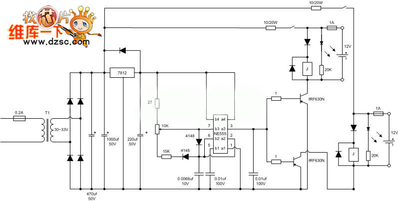
Published:2011/8/24 2:06:00 Author:Ecco | Keyword: Battery restorer | From:SeekIC

Reprinted Url Of This Article:
http://www.seekic.com/circuit_diagram/Electrical_Equipment_Circuit/Battery_restorer_schematic_diagram.html
Print this Page | Comments | Reading(3)
Code: