Published:2009/7/14 5:15:00 Author:May | From:SeekIC

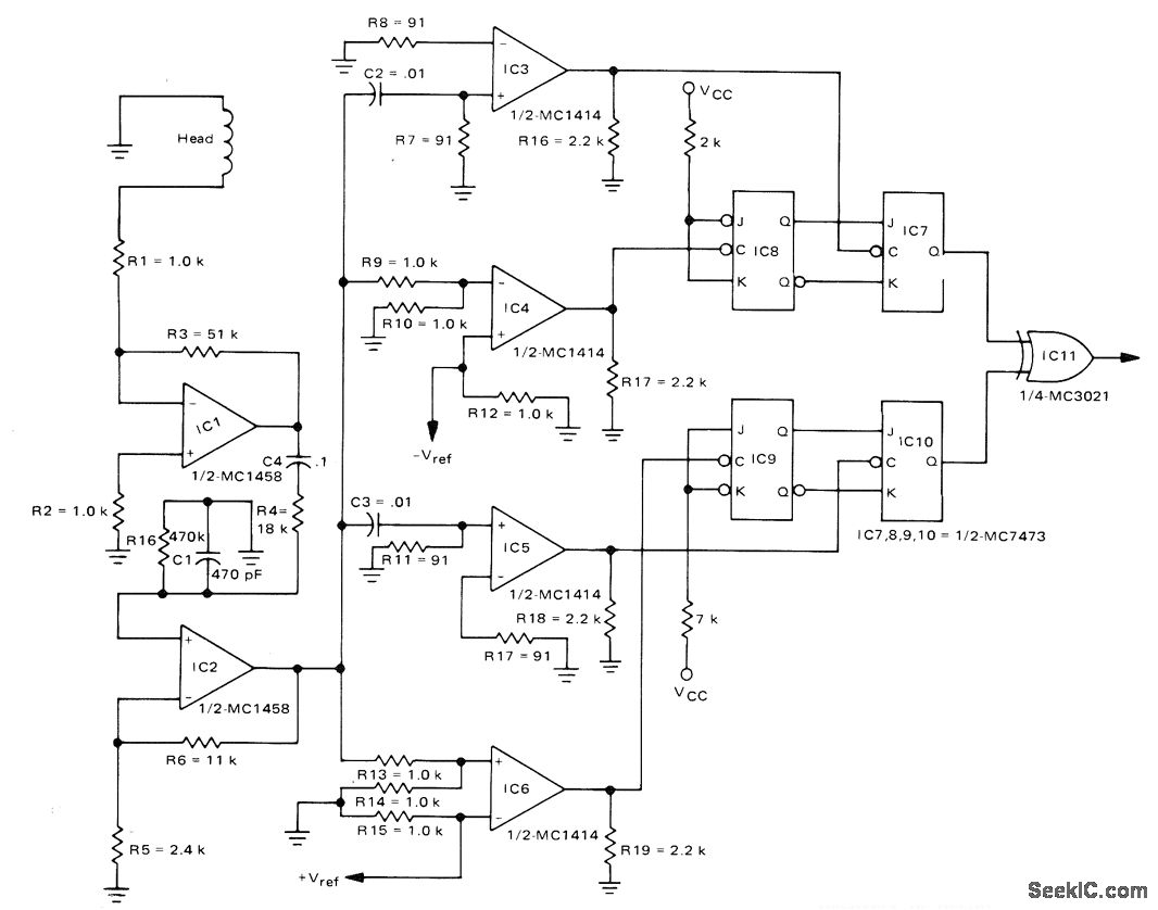
Uses separate circuits haying threshold provisions for both positive and negative peaks, for reading data stored on cassette tape at 15 in/s. Head output signal is 10 mV. Phase encoding is used with 1600 flux reversals per inch. Circuit design procedure is given. Two Motorola MC1458 gain stages feed head output to passive differentiators C2-R7 and C3-R11 to generate zero crossing. Corner frequency for each differentiator is 86 kHz. IC3 and IC4 process negative-going peaks, while IC5 and IC6 process positive-going peaks. Outputs of IC4 and IC6 drive T flip-flops serving as data inputs to IC7 and IC10.- The Recovery of Recorded Digital Information in Drum, Disk and Tape Systems, Motorola, Phoenix, AZ, 1974, AN-711, p 9.
Reprinted Url Of This Article:
http://www.seekic.com/circuit_diagram/Electrical_Equipment_Circuit/CASSETTE_DATA_READOUT.html
Print this Page | Comments | Reading(3)
Code: