Published:2009/7/14 5:14:00 Author:May | From:SeekIC

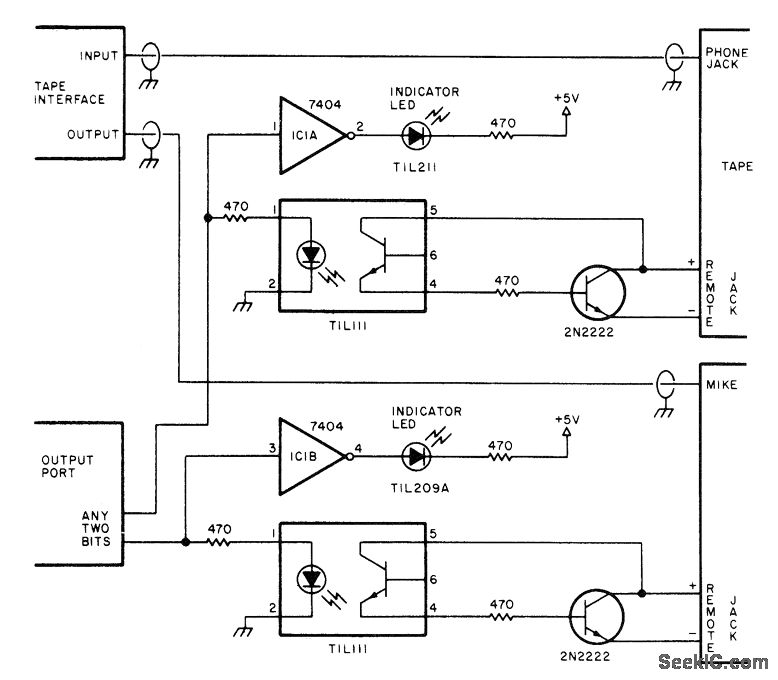
Interface circuit controls two tape decks for updating mailing lists or other sequential files stored on magnetic tape in audio cassettes. Two cassette tape recorders are required, one for input (reading files) and one for output (writing files). Micro-processor tape input and output circuits are connected to appropriate tape unit as shown. Only one cassette operates at any given time. Optocouplers prevent polarity or voltage problems between tape motor and microprocessor. Tape functions are under software control. Soft-ware delay of about is allows tape motor to come up to speed before recording starts. Records are in numerical or other logical sequence, so updating requires only one pass. On update, old cassette file is read into microprocessor for deletion, change, or addition of data, and corrected data is written on new cassette. Article covers use for maintaining Christmas card and other mailing lists, payroll records sequenced by Social Security number, and other sequential lists.-W. D. Smith, Fundamentals of Sequential File Processing, BYTE, Oct. 1977, p 114-116, 118, 120, 122, 124, and 126-127.
Reprinted Url Of This Article:
http://www.seekic.com/circuit_diagram/Electrical_Equipment_Circuit/CASSETTE_FILE_UPDATE.html
Print this Page | Comments | Reading(3)
Code: