Published:2009/7/20 20:59:00 Author:Jessie | From:SeekIC

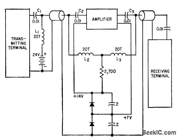
CCTV REPEATER POWER SUPPLY-Operates from 24.v battery at transmitting terminal. C1 isolates battery voltage from terminal equipment, and L1 prevents shorting of signal. Two 7-v zener diodes in series serve as voltage regulators.-L. G. Schimpf, Carrier Transmission for Closed-Circuit Television, Electronics, 32:24, p 66-68.
Reprinted Url Of This Article:
http://www.seekic.com/circuit_diagram/Electrical_Equipment_Circuit/CCTV_REPEATER_POWER_SUPPLY.html
Print this Page | Comments | Reading(3)
Code: