Published:2009/7/21 22:03:00 Author:Jessie | From:SeekIC

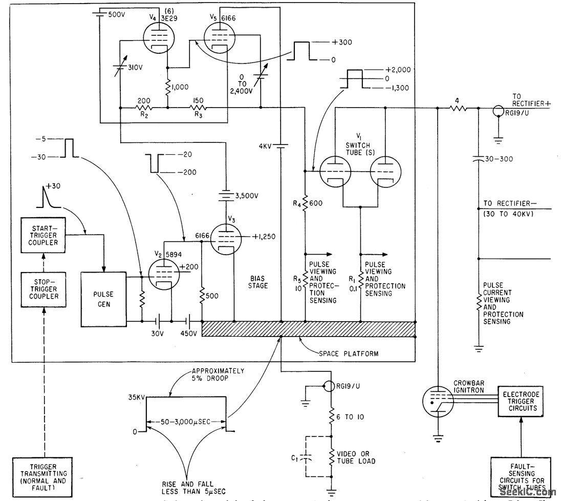
Multimegawatt high-vacuum modulator tubes for large radars are protected during tests by circuit that is triggered by fault sensors. Total response time for firing ignitron crowbar is below 10 microsec.-T. E. Yingst, Circuits to Control and Protect High-Power Modulator Tubes, Eleatronics, 35:4, p 56-61.
Reprinted Url Of This Article:
http://www.seekic.com/circuit_diagram/Electrical_Equipment_Circuit/CROWBAR_IGNITRON.html
Print this Page | Comments | Reading(3)
Code: