Published:2009/7/23 22:18:00 Author:Jessie | From:SeekIC

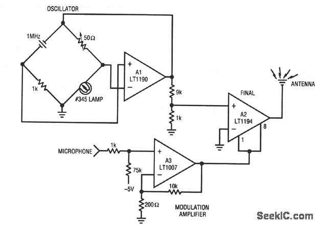
This circuit is a complete microphone-to-an tenna AM radio station, producing a stable 1-Vpp 1-MHz signal at the antenna. Construction and operation of this circuit might require FCC review and/or licensing. The carrier is generated by A1, connected as a quartz-stabilized oscillator, similar to that of Fig. 5-18. The A1 output is applied to modulated RF power-output stage A2. Microphone amplifier A3 supplies bias to pins 1 and 8 of A2, resulting in an amplitude-modulated RF carrier at the A2 output. The circuit is calibrated by adjusting the 50-Ω oscillator potentiometer for a stable 1-Vpp 1-MHz signal at the A1 output.
Reprinted Url Of This Article:
http://www.seekic.com/circuit_diagram/Electrical_Equipment_Circuit/Complete_three_chip_AM_radio_station.html
Print this Page | Comments | Reading(3)
Code: