Published:2009/7/23 23:17:00 Author:Jessie | From:SeekIC

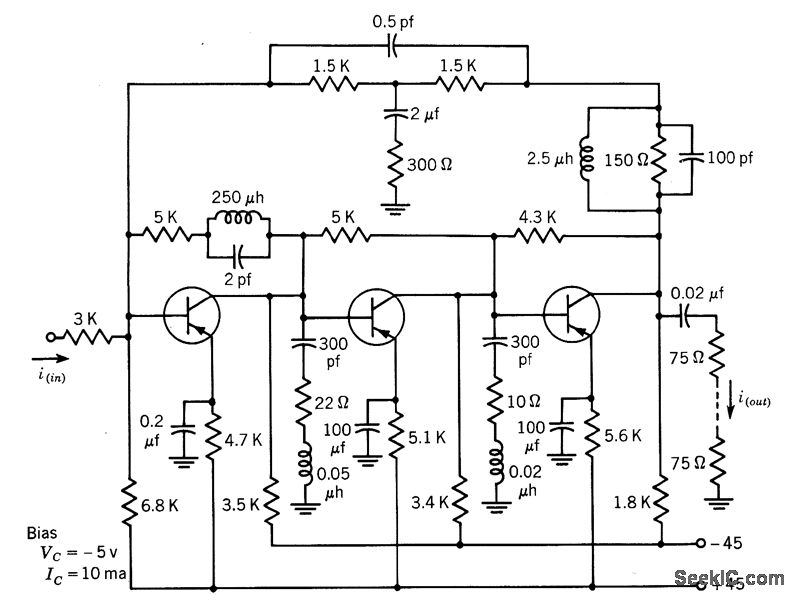
Use of standard stability criteria for wideband amplifiers gives current gain of 34 db up to 50 Mc when using any diffused base germanium mesa transistor similar to 2N2415. D-c biasing uses both series and shunt feedback to each stage, enabling circuit bandwidth to be extended to d-c if necessary.-Texas Instruments Inc., Transistor Circuit Design, McGraw-Hill, N.Y., 1963, p 268.
Reprinted Url Of This Article:
http://www.seekic.com/circuit_diagram/Electrical_Equipment_Circuit/DIFFUSED_BASE_GERMANIUM_VIDEO_AMPLIFIER.html
Print this Page | Comments | Reading(3)
Code: