Published:2009/6/25 23:00:00 Author:Jessie | From:SeekIC



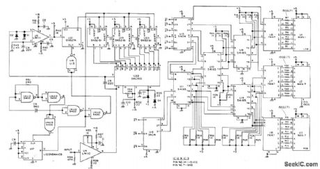
Converts voltage output from analog computer to drive for 3-digit LED display of standing-wave ratio. Circuit uses Precision Monolithics D/A converter AIMDAC-100CC-Q1.Requires regulated 5-VDC logic supply at 1A for digital display, along with ±15V supplies for logic. Article gives alignment procedure. Accuracy of digital reading is better than 0.1% over 0-8 V range.-T.Mayhugh, The Automatic SWR Computer, 73Magazine, Dec.1974, p 86-87
Reprinted Url Of This Article:
http://www.seekic.com/circuit_diagram/Electrical_Equipment_Circuit/DVM_FOR_SWR.html
Print this Page | Comments | Reading(3)
Code: