Published:2009/6/24 2:31:00 Author:Jessie | From:SeekIC

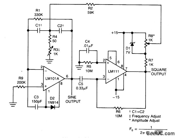
This circuit will provide both a sine and square wave output for frequencies from below 20 Hz to above 20 kHz. The frequency of oscillation is easily tuned by varying a single resistor.
Reprinted Url Of This Article:
http://www.seekic.com/circuit_diagram/Electrical_Equipment_Circuit/EASILY_TUNED_SINE_SQUARE_WAVE_OSCILLATORS.html
Print this Page | Comments | Reading(3)
Code: