Published:2009/7/25 3:29:00 Author:Jessie | From:SeekIC

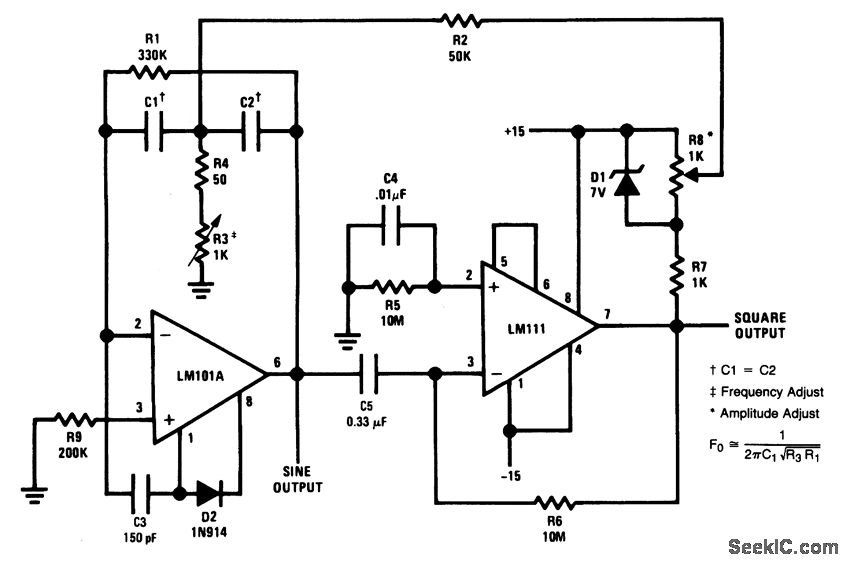
This circuit provides both sine- and square-wave outputs at frequencies from below 20 Hz to above 20 kHz, by varying R3. R8 sets amplitude.Distortion varies between 0.75% and 2% depending on R3 setting. The frequency range is set by R1, R3, and C1, as shown.
Reprinted Url Of This Article:
http://www.seekic.com/circuit_diagram/Electrical_Equipment_Circuit/Easy_tune_sine_wave_oscillator.html
Print this Page | Comments | Reading(3)
Code: