Published:2011/5/26 4:29:00 Author:Lucas | Keyword: Electronic QN | From:SeekIC

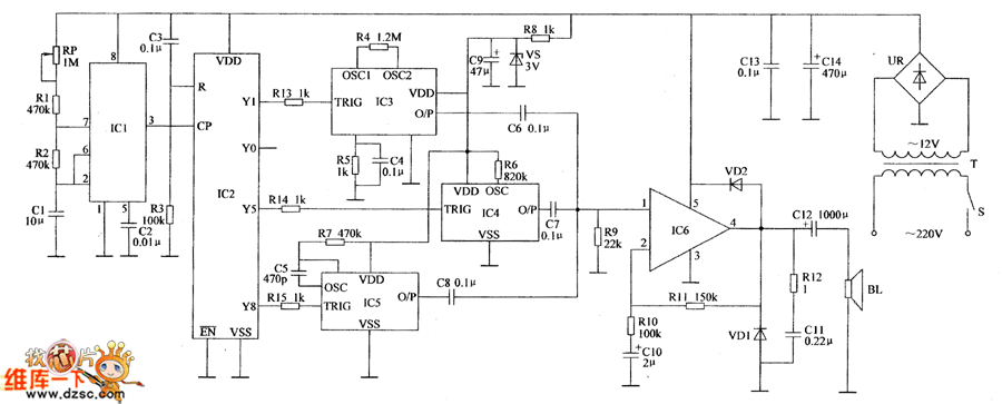
The electronic QN circuit is composed of the clock pulse generator, counter / pulse distributor, sound generator circuit, audio amplifier and power supply circuis and other components, the circuit is shown as the chart. Clock pulse generator circuit consists of time-base integrated circuit IC1 and self-excited multivibrator composed of the external RC components. Counter / pulse divider circuit consists of integrated circuit IC2 and resistor R3, capacitor C3. Sound generator circuit consists of Audio integrated circuits IC3 ~ IC5 and external RC components. Audio amplifier circuit consists of the power amplifier IC IC6, speaker BL, diodes VD1, VD2 and external RC components. Power circuit is composed of the power switch S, the power transformer T, rectifier bridge pile UR, filter capacitors C13, C14, C9, current limiting resistor R8 and Zener diode VS and so on.
Reprinted Url Of This Article:
http://www.seekic.com/circuit_diagram/Electrical_Equipment_Circuit/Electronic_QN__circuit_diagram_1.html
Print this Page | Comments | Reading(3)
Code: