Published:2009/7/23 22:15:00 Author:Jessie | From:SeekIC

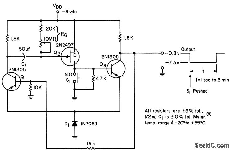
Darlington-like pair Q2-Q3 serve with Q1 as monostable mvbr, most useful as timer because high input impedance allows use of modest capacitors to obtain long time delays. In stable state, Q2 is on and Q3 is saturated, holding Q1 off.-L. J. Sevin, Jr. Field-Effect Transistors, McGraw-Hill, N.Y., 1965, p 89.
Reprinted Url Of This Article:
http://www.seekic.com/circuit_diagram/Electrical_Equipment_Circuit/FET_TIMER.html
Print this Page | Comments | Reading(3)
Code: