Published:2009/7/23 23:27:00 Author:Jessie | From:SeekIC

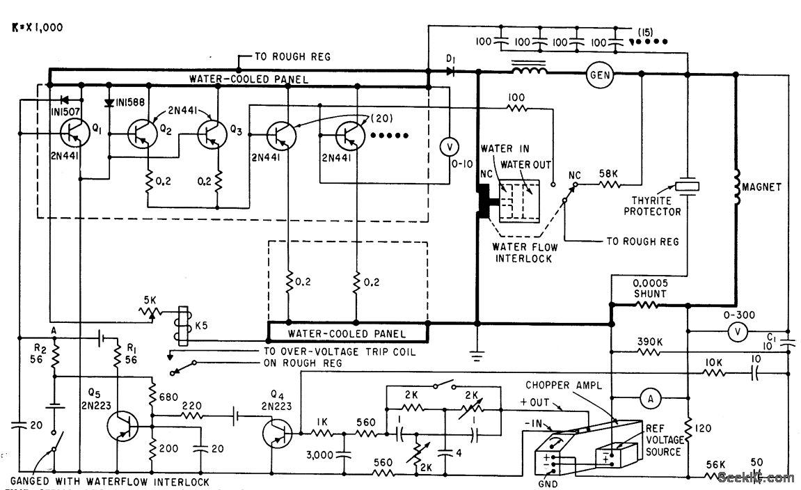
Used in double-loop servo system that holds field of Large electromagnet constant to one part in 15,000,000. Primary loop or rough regulator establishes small region over which fine regulator operates. Uses 20 paralleled transistors in output stage to regulate by dissipating some of available power.-A. M. Patlach, Precision Servo Regulator Controls High-Power Magnetic Field, Electronics, 33:45, p 66-69.
Reprinted Url Of This Article:
http://www.seekic.com/circuit_diagram/Electrical_Equipment_Circuit/FINE_SERVO_REGULATOR.html
Print this Page | Comments | Reading(3)
Code: